一、系统概述
订单管理系统(Order Management System,OMS)就像一个超级管家,负责管理从客户下单到商品交付的整个生命周期。说白了,就是把"买买买"这件事情用系统化、自动化的方式管理起来。

二、为什么需要订单管理系统?
想象一下,如果你开了一家网店,每天有成百上千的订单涌入:张三买了一台手机,李四订了三件衣服,王五要退货一个耳机,没有系统的话,你可能要用Excel表格记录,用微信和客户沟通,用小本本记账… 这样不仅效率低,还容易出错。
三、系统核心价值

四、核心业务流程
订单的一生可以用一个简单的状态机来描述:

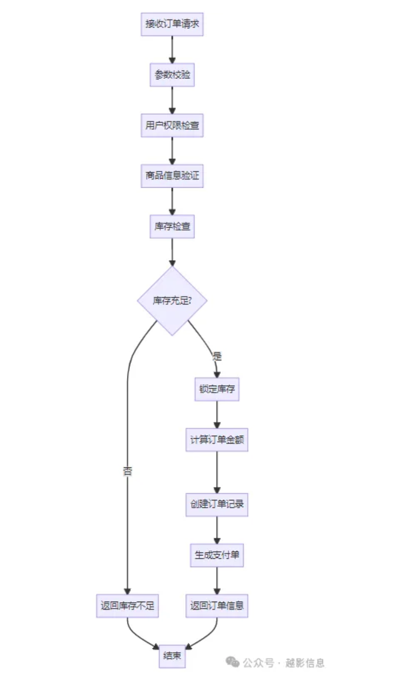
五、详细业务流程
让我们把这个流程拆解得更详细一些:

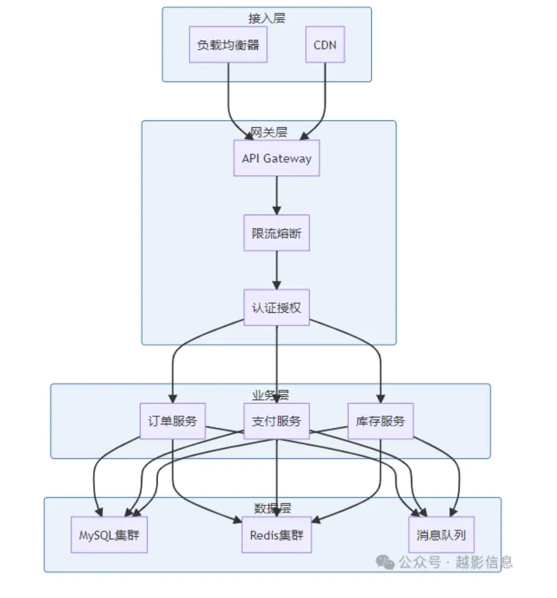
六、系统架构设计
1、整体架构
我们采用微服务架构,把复杂的系统拆分成多个独立的服务:

2、系统分层设计

3、数据库设计
3.1、核心数据表
订单管理系统的数据库设计要考虑到业务的复杂性和数据的一致性:

3.2、数据分库分表策略
当订单量达到一定规模时,我们需要考虑分库分表:

4、核心功能模块
4.1、订单创建模块
这是整个系统的入口,需要处理各种复杂的业务逻辑:

4.2、支付处理模块
支付是订单系统的核心环节,需要保证数据的一致性:

4.3、 库存管理模块
库存管理是电商系统的重要组成部分,需要处理高并发场景:

5、技术选型
5.1、后端技术栈
技术类别 | 选择 | 理由 |
|---|---|---|
开发语言 | Java 17 | 成熟稳定,生态丰富 |
开发框架 | Spring Boot 3.0 | 开发效率高,社区活跃 |
数据库 | MySQL 8.0 | 事务支持好,运维成熟 |
缓存 | Redis 7.0 | 性能优秀,数据结构丰富 |
消息队列 | RocketMQ | 可靠性高,延时消息支持 |
注册中心 | Nacos | 配置管理和服务发现 |
网关 | Spring Cloud Gateway | 性能好,扩展性强 |
5.2、前端技术栈
技术类别 | 选择 | 理由 |
|---|---|---|
开发框架 | Vue 3 | 轻量级,学习成本低 |
UI框架 | Element Plus | 组件丰富,文档完善 |
状态管理 | Pinia | 轻量级,类型安全 |
构建工具 | Vite | 构建速度快,开发体验好 |
6、部署架构

7、部署与运维
7.1、容器化部署
使用Docker容器化部署,提升部署效率和环境一致性:
# 示例DockerfileFROM openjdk:17-jdk-slimWORKDIR /appCOPY target/order-service.jar app.jarEXPOSE 8080ENTRYPOINT ["java", "-jar", "app.jar"]
7.2、监控告警
建立完善的监控告警体系:

7.3、核心监控指标业务指标:
订单量、支付成功率、库存准确率
系统指标:CPU使用率、内存使用率、磁盘IO
应用指标:接口响应时间、错误率、QPS
8、总结与思考
设计一个订单管理系统,就像搭建一座大厦,需要:
扎实的地基:合理的架构设计和数据库设计
稳固的框架:选择合适的技术栈和组件
精细的装修:完善的业务逻辑和用户体验
贴心的服务:完善的监控和运维体系
9、设计要点回顾
高可用:通过集群、负载均衡、降级熔断保证系统稳定
高性能:通过缓存、分库分表、异步处理提升性能
可扩展:采用微服务架构,支持业务快速迭代
数据一致性:通过分布式事务、消息队列保证数据准确
10、未来优化方向
智能化:引入AI算法进行需求预测、库存优化
全球化:支持多货币、多语言、多时区
实时化:实时数据分析、实时推荐、实时营销
移动化:优化移动端体验,支持小程序、APP
没有完美的系统,只有不断优化的系统。在实际项目中,要根据业务特点和技术团队情况,选择最适合的方案。
原文链接:
腾讯云开发者社区
https://cloud.tencent.com/developer/article/2540184

