为深入贯彻习近平新时代中国特色社会主义思想,全面贯彻党的十九大和十九届二中、三中、四中、五中全会精神,认真落实习近平总书记对江苏工作的重要指示要求以及关于文化和旅游工作的重要论述,统筹文化事业、文化产业和旅游业发展,推进文化和旅游深度融合,实现“十四五”时期文化和旅游高质量发展走在前列,助力文化强省、旅游强省建设和谱写“强富美高”新江苏建设现代化新篇章,根据《江苏省国民经济和社会发展第十四个五年规划和二〇三五年远景目标纲要》等要求,制定本规划。“十三五”时期,江苏文化事业、文化产业和旅游业发展取得新的进展,发展特色优势日益彰显,动力活力不断迸发,整体实力明显增强,在经济社会发展全局中的地位作用愈加凸显,为高水平全面建成小康社会提供了强有力的支撑。艺术创作生产形成“江苏现象”。提出并落实对艺术家充分尊重、对艺术创作规律充分尊重、对艺术工作者辛勤劳动充分尊重“三个尊重”,完善财政投入、院团激励、人才培育“三项机制”,创造条件为基层院团和艺术人才搭建免费展演展览省级平台,推动多出精品、多出人才。滑稽戏《陈奂生的吃饭问题》、苏剧《国鼎魂》、淮剧《小镇》等精品力作荣获国家级奖项,12部作品入选全国“百年百部”舞台艺术精品创作工程,第13届全国美展江苏获奖提名作品、进京作品和入展作品数量为历史上最多。公共文化服务形成江苏特色。扎实推进现代公共文化服务体系建设,广泛建立县级文化馆图书馆总分馆制,实现基层综合性文化服务中心全覆盖,在全国率先建成“省有四馆、市有三馆、县有两馆、乡有一站、村有一室”五级公共文化设施网络体系,基本形成城市社区“15分钟文化圈”、乡村“十里文化圈”。文化遗产保护利用形成江苏经验。全面完成省级以上文物保护单位“四有”工作,全面推进“考古前置”,颁布实施《南京市地下文物保护条例》《淮安市文物保护条例》《盐城市革命遗址和纪念设施保护条例》《镇江市非物质文化遗产项目代表性传承人条例》等地方性法规。实施一批运河遗产展示利用,红色遗产、名人故居维修保护与展示提升等工程和博物馆展示交流项目,推动大运河文化带和国家文化公园建设走在全国前列,在全国率先开展文化文物单位文创产品开发省级试点。新增全国十大考古新发现2处、全国重点文物保护单位25处、国家等级博物馆40家、国家级非物质文化遗产代表性项目16项,高邮市被公布为国家历史文化名城。认定省级非物质文化遗产创意基地13家、非物质文化遗产旅游体验基地10家。文化和旅游产业发展形成江苏亮点。省政府办公厅印发促进文化和旅游消费若干措施,在全国率先出台省级夜间文化和旅游消费集聚区建设指南和评价指标,创新举办文旅消费季、文化和旅游项目融资集中签约活动。南京、苏州市获评国家文化和旅游消费示范城市,2家园区入选国家级文化产业示范园区创建单位。有效应对新冠肺炎疫情影响,及时出台纾困惠企政策“苏六条”、促进文旅产业平稳健康发展18条等政策,文旅行业恢复程度好于全国。“水韵江苏”宣传推广形成江苏效应。设计推出“水韵江苏”新标识,提出“水韵江苏·有你会更美”宣传主题,部省共建海牙中国文化中心,新增9家江苏境(涉)外旅游推广中心,举办省内城际互动游、畅游长三角主题游、乡村旅游节以及世界旅游经济论坛“江苏之夜”等境内外文旅推介活动,“水韵江苏”品牌形象渐入人心。文化和旅游市场监管服务形成江苏样本。在全国率先完成文化市场综合行政执法“同城一支队伍”改革,率先出台《江苏省文化市场综合行政执法管理办法》,省级机构改革后出台全国文旅系统首个深化“放管服”改革意见,文化市场综合执法改革获评省政府法制创新奖、省法治政府建设示范项目。上线运行集智慧服务、智慧监管和智慧分析功能于一体的江苏智慧文旅平台。全省文旅行业安全生产形势总体平稳,游客满意度不断提升。文化和旅游融合发展形成江苏探索。依托江苏深厚文化底蕴和丰富旅游资源,推动文旅融合发展从理念走向行动,用文化的理念发展旅游,让旅游更有“诗意”;用旅游的载体传播文化,让文化走向“远方”。创新举办大运河文化旅游博览会,我省与文化和旅游部连续三年联合举办戏曲百戏(昆山)盛典并完成全国348个剧种集中展演,在全国率先出台促进文化和旅游产业融合发展指导意见,省级11部门联合出台推动旅游民宿高质量发展指导意见。“十三五”时期末,全省有国家全域旅游示范区8家、国家5A级旅游景区25家、国家级旅游度假区7家,数量均位居全国第一;全国乡村旅游重点村39个、省级旅游风情小镇创建单位18家,江苏文旅创建尤其是全域旅游示范区创建和乡村旅游发展经验在全国推广。“十三五”时期,全省文化和旅游发展取得了显著成绩,但是,对标新时代高质量发展要求,文化事业、文化产业和旅游业发展不平衡不充分的问题依然存在,文化小康在一些地区仍有“洼地”,文化和旅游供给的品质还难以满足美好生活新需求,江苏旅游的标识度、美誉度尚需进一步提高,文化和旅游融合发展、创新发展还面临体制机制制约。

“十四五”时期是我国全面建成小康社会、实现第一个百年奋斗目标之后,乘势而上开启全面建设社会主义现代化国家新征程、向第二个百年奋斗目标进军的第一个五年,社会主义文化强国建设步入关键时期,大众旅游全面进入新阶段,文化和旅游发展面临的机遇和挑战都有新的发展变化。立足新发展阶段、贯彻新发展理念、构建新发展格局,必须紧扣高质量发展这个主题,加快转变文化和旅游发展方式,促进提档升级、提质增效,实现发展质量、结构、规模、速度、效益、安全相统一。准确把握文旅行业新使命。习近平总书记赋予江苏“着力在改革创新、推动高质量发展上争当表率,在服务全国构建新发展格局上争做示范,在率先实现社会主义现代化上走在前列”的重大使命,为推进新阶段文化和旅游发展提供了战略指引。要紧扣“强富美高”的总目标总定位,聚焦“争当表率、争做示范、走在前列”,认真落实省委、省政府关于文化强省、旅游强省建设的部署要求,推动文化和旅游各项工作争创一流、勇当标杆,更好发挥文化事业和文化产业赋能文化强省作用,更加彰显旅游为民和旅游带动效应。准确把握高质量发展新追求。把新发展理念贯彻融入到“十四五”时期文化和旅游高质量发展全过程,健全完善新时代艺术创作体系、文化遗产保护传承利用体系、现代公共文化服务体系、现代文化产业体系、现代旅游业体系、现代文化和旅游市场体系、对外和对港澳台文化交流和旅游推广体系,努力实现文化和旅游内涵能级在创新发展中充分释放,江海河湖资源禀赋优势在协调发展中充分发挥,水韵江苏独特魅力在绿色发展中充分彰显,文旅资源配置能力在开放发展中充分提升,人民美好生活需要在共享发展中充分满足。准确把握人民美好生活新期待。进入新时代,高质量的文化和旅游产品越来越成为人们高品质生活的必需品。必须强化价值引领、品质提升,顺应数字化、网络化、智能化发展趋势,提供更多优秀文艺作品、优秀文化产品和优质旅游产品,以创新驱动、高质量供给更好满足人民群众多样化、特色化、品质化精神文化需求。准确把握服务构建新发展格局新要求。文化和旅游既是拉动内需、繁荣市场、扩大就业、畅通国内大循环的重要内容,也是促进国内国际双循环的重要桥梁和纽带。要探索服务构建新发展格局有效路径,用好国内国际两个市场、两种资源,在走出一条质量更高、效益更好、结构更优、文旅资源优势充分释放的发展新路上实现新突破。准确把握发展面临新挑战。当今世界正处于百年未有之大变局,外部环境更趋复杂严峻,新冠肺炎疫情影响广泛深远,常态化疫情防控下文化和旅游发展不确定性明显增加。战胜前进道路上各种风险挑战,要深刻把握社会主要矛盾变化,准确识变、科学应变、主动求变,奋力开创文化和旅游发展新局面,为江苏率先实现社会主义现代化走在前列提供强大精神动力。坚持以习近平新时代中国特色社会主义思想为指导,全面贯彻党的十九大和十九届二中、三中、四中、五中全会精神,深入贯彻习近平总书记对江苏工作的重要指示要求以及关于文化和旅游工作的重要论述,坚决扛起“争当表率、争做示范、走在前列”重大使命,围绕立足新发展阶段、贯彻新发展理念、构建新发展格局,坚定文化自信,增强文化自觉,以推动高质量发展为主题,以深化供给侧结构性改革为主线,以改革创新为根本动力,以满足人民日益增长的美好生活需要为根本目的,推进文化铸魂、发挥文化赋能作用,推进旅游为民、发挥旅游带动作用,推进文旅融合、激活发展新动能,更好统筹发展和安全,在新阶段新征程推动文化和旅游高质量发展走在前列,努力让江苏成为令人神往的“诗和远方”,助力谱写“强富美高”新江苏建设的现代化新篇章。——坚持正确方向。坚持党对文化和旅游工作的全面领导,牢牢把握社会主义先进文化前进方向,以社会主义核心价值观为引领,固本培元、守正创新,始终把社会效益放在首位、实现社会效益和经济效益相统一。——坚持为民惠民。践行以人民为中心发展思想,尊重人民群众主体地位,营造宜居宜业宜游良好环境,促进满足人民文化需求和增强人民精神力量相统一,让人民享有更加充实、更为丰富、更高质量的精神文化生活,不断满足人民对文化和旅游美好生活的向往。——坚持创新引领。全面推进模式创新、业态创新、产品创新,科学把握社会主要矛盾转化、现代化建设、文旅融合发展等规律,深化文化和旅游领域体制机制改革和高水平对外开放,充分发挥科技赋能文化和旅游高质量发展作用。——坚持融合发展。强化以文塑旅、以旅彰文,优化文化和旅游融合发展体制机制,推进文化和旅游更广范围、更深层次、更高水平融合发展,实现文化创造活力持续迸发、旅游发展质量持续提升,推动文化和旅游与其他领域融合互促,不断激发新动能、开辟新空间。——坚持因地制宜。强化系统观念,引导各地立足区位特点,找准定位、错位发展,构建体现资源禀赋、适应高质量发展要求的文化和旅游发展布局,创造各具魅力的文化旅游体验,形成更多有特色、可借鉴的路径模式,在全省构建各美其美、美美与共的发展格局。到2025年,文化事业、文化产业和旅游业高质量发展取得重大进展,文化和旅游融合发展体制机制更加完善,有影响力的精品力作不断涌现,文物、非物质文化遗产保护传承利用水平持续提升,公共文化服务优质便捷高效,文旅产业支柱性产业地位进一步巩固,大众旅游、智慧旅游蓬勃发展,优质旅游产品成为“人们心目中最美的江苏”重要窗口,文化和旅游市场繁荣有序,形成更多主导性“江苏标准”,文旅发展对促进社会文明贡献度、文旅消费对经济发展贡献度、文旅融合对人民美好生活贡献度、文旅行业对全省安全生产贡献度、文旅领域对省域治理体系和治理能力现代化贡献度显著提升,建成文化建设高地、旅游高质量发展示范省、文化和旅游深度融合发展样板区,人民群众文旅获得感、幸福感、安全感、认同感大幅提升,推动江苏成为水韵人文魅力充分彰显的世界著名旅游目的地。展望2035年,高水平建成文化强省和旅游强省,社会文明程度达到新高度,文化事业更加繁荣,文化产业和旅游业整体实力和竞争力大幅提升,优秀艺术作品、优秀文化产品和优质旅游产品充分满足人民群众美好生活需要,文化特色鲜明的国家级旅游休闲城市实现设区市全覆盖,以国际一流旅游目的地、优质旅游服务为代表的高质量旅游供给更加丰富,世界级旅游景区、度假区形成江苏方阵,“水韵江苏”文旅品牌国际国内影响力全面提升,文化和旅游在弘扬中华文化、向世界传递中国声音中发挥重要作用,成为实现人的全面发展和全省人民共同富裕的重要途径。

抓住用好“一带一路”建设、长江经济带发展、长三角区域一体化发展、大运河文化带建设和美丽江苏建设、沿海地区高质量发展等战略机遇,以江海河湖为脉络,构建省域宜居宜业宜游的全域魅力空间。发挥江苏江海河湖资源禀赋独特和自然人文风光秀美的优势,系统推动沿江、沿海、沿大运河、沿湖地区文旅特色发展,充分展现“水韵江苏”之美。以水为脉。依托江苏奔涌江流、稠密河网、温润湖泊、浩淼海洋的丰富资源,串起名胜遗迹明珠式落子,编织蓝绿亲水珠链,形成明媚婉转的诗意画廊。发挥江海河湖通达四方优势,打造一批跨区域的世界级、国家级旅游景区、度假区和旅游廊道。以文铸魂。挖掘吴文化、楚汉文化、金陵文化、淮扬文化等传统地域文化内涵,构筑大运河文化、海洋文化、长江文化、江南文化等区域文化传承弘扬高地,以大运河的繁盛、黄海的浩瀚、长江的壮阔、太湖的柔美和里下河地区的乡情等,生动展现水韵江苏大气温润、敦睦柔和的人文风貌。区域联动。鼓励苏南、苏中、苏北地区发挥比较优势,强化区域空间特色塑造。推动陆海统筹、江海联动、河海联通、湖海呼应、跨江融合,以“轨道上的江苏”主骨架基本形成为契机,加强区域间文化和旅游融合互动,形成共建基础设施、共推重大项目、共享客源市场、共创知名品牌的联动发展格局。城乡融合。深入实施新型城镇化和乡村振兴战略,坚持景城联动、景区带村,统筹推进旅游景区、特色小镇建设与历史文化名城名镇名村、传统村落保护,守护延续城市文脉,挖掘利用乡土文化,营造城绿相依、灵秀精致的城乡魅力风貌,促进城乡互动发展、文明互补融合。

系统梳理诗意山水文化旅游特色资源,依托南北贯穿的大运河、海岸线,东西延展的扬子江、陆桥东部联动发展带,以及点缀其间的太湖、洪泽湖等湖泊,规划建设彰显江苏文化多彩魅力的世界级旅游目的地,构建高能级、高标识度、强带动力的“两廊两带两区”文旅空间体系。培育打造世界级运河文化遗产旅游廊道。依托江苏在大运河全线数量最多的世界文化遗产点段和类型最全、密度最高的文旅资源,通过文化遗产活化利用、文化展示载体搭建、旅游精品线路推介、特色节庆活动举办,展现沿线流蕴风物、亲水人居、漕运盐利、名人故事、市井生活、民间技艺,把大运河江苏段建设成具有世界眼光、中国气派、江苏特色的文旅“美丽中轴”,使之成为令人向往的中国大运河旅游首选地。培育打造世界级滨海生态旅游廊道。依托中国黄(渤)海候鸟栖息地世界自然遗产,立足千里海岸线和亚洲大陆边缘面积最大、生态保护最好的大美湿地,建设蔚蓝海洋、金色海岸、青葱大地、火红海滩立体呈现的滨海景区度假区、亲海风情镇、牧海渔家村、近海观光线,串联连云港“山海相拥、港城相依”、盐城“壮美世遗、栖息天堂”、南通“江海交汇、文旅融合”滨海精华段,形成最富人文魅力的文化海岸带、具有世界影响的滨海旅游景观带。培育打造扬子江世界级城市休闲旅游带。守护传承生生不息的长江千年文脉,发挥长三角世界级城市群和滨江生态文化优势,推进沿江城市集群发展、融合发展,依托长江干流、众多支流和生态岸线,开发江畔休闲体验和江上游乐项目,展现城市山林、灯火沿流美好幸福生活图景,推动建设长江国际黄金旅游带。培育打造陆桥东部世界级丝路旅游带。利用丝绸之路世界文化遗产和海上丝绸之路交汇的独特条件,传承弘扬丝绸之路精神,依托陆桥文化、楚汉文化、西游文化和微山湖、骆马湖、故黄河等资源禀赋,拓展文化旅游东西双向开放,增进沿线人文交流和文明互鉴,建设世界知名汉文化旅游目的地,构建丝路特色鲜明的“一带一路”人文交流深度融合区。培育打造沿太湖世界级生态文化旅游区。发挥苏州古典园林世界文化遗产和国家5A级旅游景区、国家级旅游度假区集聚的优势,依托曲径通幽的古典园林、古朴明静的吴韵古镇、传统与创新和融共生的千年古城,发展彰显湖光山色旖旎魅力、展示枕河人家诗意生活的精品文化旅游,打造太湖流域长荡湖、阳澄湖、淀山湖等明珠镶嵌的世界级生态湖区,形成向世界展示中国“最江南”文化的重要窗口。培育打造沿洪泽湖世界级生态文化旅游区。积极融入淮河生态经济带建设,彰显洪泽湖万顷碧波、千年古堰、河工奇观等特有资源禀赋,依托高邮湖、邵伯湖、白马湖、里下河湖荡群密布水网,塑造水乡景观空间肌理,挖掘利用水乡特色浓郁的农耕文化、乡土文化、民俗文化、小说文化等,凸显帆影苍茫、湖荡湿地、垛上水镇、垛田水村意境,打造富有水乡田园韵味的国际生态旅游目的地。


把提高社会文明程度作为文化建设的重中之重,培育和践行社会主义核心价值观,创新提高社会文明程度新方法,推动形成适应新时代要求的思想观念、精神面貌、文明风尚、行为规范,助力构筑思想文化引领高地、道德风尚建设高地,让人成为一道最靓丽的风景。坚持以社会主义核心价值观引领文化和旅游工作,融入文艺作品创作、文化产品和旅游产品供给全过程,推动社会主义核心价值观融入社会发展和百姓生活。加强党史、新中国史、改革开放史、社会主义发展史教育,唱响共产党好、社会主义好、改革开放好、伟大祖国好的主旋律。用好用足文化、文物、旅游资源,梳理精神谱系,延续历史文脉,弘扬时代价值,推动中华优秀传统文化创造性转化、创新性发展。发展社会主义先进文化,展示新时代伟大成就。继承革命文化,利用舞台艺术、美术书法、革命文物、红色旅游等载体,梳理、研究和发掘江苏革命精神和奋斗精神的丰富内涵和时代价值。用好旅游景区、导游人员、中外游客等媒介,传播弘扬中华文化、社会主义核心价值观,使旅游成为宣传灿烂文明和现代化建设成就的重要窗口。更加注重以文化人以文育人,强化基层综合性文化服务中心文明实践功能,与新时代文明实践中心建设相衔接,加强资源统筹和共建共享。支持有条件的博物馆纪念馆创建爱国主义教育基地。推动全民阅读和全民艺术普及,开展惠民演出、巡演巡展、高雅艺术进校园等活动,活跃社会文化生活,提高人民群众艺术修养和审美水平,促进移风易俗、弘扬时代新风。严格落实意识形态工作责任制和网络安全工作责任制,完善文化产品和服务内容审核机制,加强线上线下内容审核及动态监测,加强对演出、艺术品、网络表演、游戏游艺、歌舞娱乐、展演展览、对外交流、论坛讲座、导游讲解、旅游广告等内容源头治理和审核把关,发展积极健康的网络文化,大力弘扬诚信文化。健全文化和旅游志愿服务体系,推动志愿服务在推进乡村振兴、建设新时代文明实践中心、提升城市文化品位、推动公共文化设施学雷锋活动和景区文明旅游中发挥积极作用。完善志愿者招募注册、供需对接、服务记录、激励保障等工作机制,动员各类文化机构、旅游景区、社会团体等,广泛开展展览展示、文明引导、游览讲解、质量监督、应急救援等志愿服务活动,推动文化和旅游志愿服务常态化、规范化、品牌化,助力营造全社会向上向善、互帮互助的良好风尚。坚持以人民为中心的创作导向,健全完善创作生产、演出交流、宣传推广的激励措施和评价体系,常态化推进“深入生活、扎根人民”,推出更有引领力的精品力作,建设更有竞争力的人才队伍,构建更有凝聚力的创作生态,打造更有影响力的品牌活动,促进满足人民文化需求和增强人民精神力量相统一。把提高质量作为文艺作品的生命线,实施文艺作品质量提升工程,为群众提供更丰富、有营养的精神食粮。围绕中国共产党成立100周年、党的二十大、新中国成立75周年等重要节点和党史、新中国史、改革开放史、社会主义发展史等重要领域,合理集聚和配置资源,健全重大现实题材、革命题材、历史题材创作规划组织机制,强化“水韵江苏”主题作品创作,实施舞台艺术精品创作扶持工程,落实“代表性重要人物和重大事件”创作计划,重点投入打造一批彰显中国气派、具有江苏特质的时代力作。发挥文艺评奖导向作用,持续举办江苏省文华奖、江苏省“五星工程奖”,面向全国举办紫金戏剧文学奖。加大艺术作品展示传播力度,创新搭建惠民演出平台,支持优秀艺术作品多演出特别是服务基层公益性演出,推动线上演播与线下演出融合发展,促进舞台艺术业态创新、升级换代。推动艺术作品在各类文旅空间展示展演,打造一批“观演赏景”精品线路。“十四五”时期,突出舞台艺术、美术书法等优势门类,每年推出10部左右优秀舞台艺术作品、2-3部在全国产生重要影响,全国美展获奖位居前列。
优化人才支撑,建设领军人才强、艺术门类全、梯队层次完备的艺术人才队伍。加强青年文艺骨干培养培训和宣传展示,创新推进基层院团优秀剧目和优秀美术作品省级展演展览。推动人才培养与创作实践相结合,鼓励艺术院团与院校联动开展人才培养,培养引进一批表演、创作、管理、评论等方面的优秀人才。探索建立名家大师领衔负责制,实施“名师带徒”计划。发挥艺术创作专项资金、基金“孵化器”作用,发掘扶持有潜力的优秀艺术人才,推出名家大师,储备青年人才,推动更多艺术人才脱颖而出、施展才华。实施新金陵画派青年人才培养计划,弘扬和深耕新金陵画派精神,为江苏美术培养后继人才,续写新金陵画派新的辉煌。

坚持把落实“三个尊重”、完善“三项机制”作为最重要的创作生态来打造,进一步激发广大艺术工作者的创造热情、创新活力。制定出台我省贯彻落实中共中央办公厅、国务院办公厅《关于深化国有文艺院团改革的意见》实施办法,开展国有文艺院团评估定级,建设一批重点文艺院团,实现院团创演质量、管理水平、服务效能提升。引导文艺院团坚持创新创造、精益求精的创作追求,做强优势艺术门类、做精重大主题创作,推出更多叫得响、立得住、传得开的精品力作。建好文化馆、大剧院等地标性平台,布局打造一批街头巷尾的公益性小剧场,为多出精品多出人才提供阵地支撑。强化扶持激励,鼓励各地设立支持艺术创作生产的资金、基金。加强新时代文艺评论工作,健全文艺评论标准,建强文艺评论阵地,完善线上线下文艺评论引导协同工作机制,注重对新人新作的评论,针对热点文艺现象等及时组织开展文艺评论,更好发挥价值引导、精神引领、审美启迪作用。积极搭建优秀艺术作品和艺术人才宣介平台,构筑一系列引导性强、显示度高、影响力大的艺术活动品牌。实施部省共办戏曲百戏(昆山)盛典“新三年计划”,重点围绕经典剧目、原创剧目、戏曲绝活组织展演,同步开展“看百戏、游江苏”主题活动,打造加强戏曲剧种建设、全国戏曲传承保护发展的鲜明文化标识。提升“紫金”系列文化品牌美誉度,举办“抱石风骨·中国画双年展”“悲鸿风度·油画双年展”“散之风神·中国书法学术提名双年展”和江苏省优秀美术家系列展等美术书法展览活动。

健全完善现代公共文化服务体系,促进公共服务设施由全覆盖向高效能转变,做到公共文化服务布局更均衡、内容更丰富、供给更精准、主体更多元、效能更显著。深入推进公共文化服务标准化建设,在保障国家基本标准落实到位的基础上,完善提升省级公共文化服务实施标准和市、县两级目录,开展标准实施情况监督检查和效能评价。完善城乡公共文化服务协同发展机制,引导各类文化活动、文化服务向农村、基层延伸,以县级图书馆文化馆总分馆制为抓手,优化布局基层公共文化服务网络,推进城乡流动文化服务常态化,适当拓展乡村基层综合性文化服务中心旅游、电商等功能。创新打造一批融合艺术展览、文化沙龙、轻食餐饮等服务的城市书房、文化驿站,营造“小而美”的城乡新型公共文化空间,因地制宜建设文化礼堂、文化广场、乡村戏台、非遗传习场所等主题功能空间。鼓励各地推出优秀群众文艺作品,积极开展群众文艺创作展演展示活动,形成一批有影响力的城乡群众文化品牌。推进国家公共文化服务体系示范区创新发展。完善“人均接受公共文化场馆服务次数”指标考核机制,加强公共文化服务效能评价。构建开放多元公共文化服务供给体系。推动公共图书馆、文化馆、博物馆、美术馆等拓展服务内容,创新服务形式,提升服务品质,面向不同群体开展阅读分享、大师课、艺术沙龙、手工艺作坊等体验式、互动式艺术普及活动,创新开展创意市集、街区展览等文化活动,打造公共文化服务品牌。继续实施公共文化设施免费开放,进一步加强错时开放,鼓励有条件的地区开展延时开放和夜间服务。推动公共文化服务社会化发展,推进政府购买公共文化服务,鼓励第三方参与公共文化设施运营、活动项目打造和服务资源配送等,鼓励社会力量参与建设新型公共文化空间。健全公共文化服务供需精准对接机制。组织开展戏曲进校园、戏曲进乡村等送文化下基层活动,推动公共文化服务融入城乡居民日常生活,面向未成年人、老年人、残疾人和流动人口等不同群体开展差异化公共文化服务。灵活精准开展供需对接和绩效动态评价,形成“需求采集、服务供给、效果评价、改进创新”的良性循环。创新实施文化惠民工程,提高公共文化服务参与率、知晓率和获得感。以城乡社区为重点,启动实施“千支优秀群众文化团队培育计划”“千个最美公共文化空间打造计划”,提升“送、种、育”文化实效性。“十四五”时期,培育一批有广泛影响的群众文化创作和活动“带头人”,打造一批居民和游客乐享的公共文化空间,引导带动城乡群众在文化生活中当主角、唱大戏。实行文化评奖与文化惠民相结合,组织江苏省文华奖、江苏省“五星工程奖”参评作品惠民演出和获奖作品集中展演,实现“上万观众进剧场、千万观众在线上”。

协同推进公共文化服务和旅游公共服务、为居民服务和为游客服务,支持博物馆、文化馆、图书馆等公共文化机构创设互动体验项目,增强旅游休闲功能,依托地标性文化设施打造自带流量的旅游目的地。推动旅游公共服务设施增设文化展示、图书阅览、文化活动等功能,推动公共文化服务进入旅游景区、旅游度假区,在游客集聚区引入小剧场、影院、书店等文化设施。开展文化和旅游公共服务机构功能融合试点。推动中国民间文化艺术之乡建设管理与乡村旅游相结合,开展富有文化特色的农村节庆活动,形成具有区域影响力的乡村名片。到2025年,100个文化场馆达到A级旅游景区标准。

坚持把保护放在首位,强化重要文化遗产系统性保护,走出新时代文物和文化资源保护传承利用新路径,使文化遗产通过创造性转化更好彰显文明价值、时代价值,成为展示东方神韵、华夏魅力的重要窗口。实施江苏地域文明探源工程。强化考古在文物保护利用中的基础性、指导性作用,加强考古发掘研究和考古成果挖掘整理,做好江苏长江下游和淮河中下游史前文明进程、吴文化和古徐国文化、六朝建康城、隋唐扬州城、大运河等考古研究工作,加强文物蕴含的中华文化精神和时代价值的系统阐释,形成一批体现江苏水平的重大成果。把文物保护管理纳入国土空间规划编制和实施,全面规范基本建设工程“考古前置”。积极推动考古走向大众,建设一批具有地方特色、展示地方文明发展演变历程的考古遗址公园。完善文博保护利用体系。实施革命文物集中连片保护利用工程、重点文物保护利用和展示工程、文物平安工程、世界文化遗产保护管理工程、石窟寺保护利用工程、历史文化名镇名村和传统村落中文物保护工程、古籍保护研究利用工程。建立文物资源管理制度,健全不可移动文物、可移动文物资源管理机制,运用现代科技手段,对各级文物保护单位本体及环境实施严格保护和管控,改善尚未核定公布为文物保护单位的不可移动文物保护状况。健全文物安全长效机制,加强执法督察,严厉打击文物犯罪。推进江南水乡古镇、海上丝绸之路、中国明清城墙保护和联合申遗工作。统筹保护管理运用革命文物和红色资源,分批次公布江苏省革命文物名录,实施革命旧址保护修缮、馆藏革命文物保护修复,加强革命文物集中连片保护利用和百年党史文物保护展示,策划推出系列革命文物陈列展览精品,重点提升反映党史的重大事件遗迹、重要会议遗迹、重要机构旧址、重要人物旧居保护展示水平,深化拓展革命文物在党史学习教育、革命传统教育、爱国主义教育等方面的功能。实施馆藏珍贵濒危文物、材质脆弱文物保护修复计划及博物馆陈列展览提升工程、馆藏文物巡回展项目,推动各类博物馆提高藏品展示利用水平,推出“弘扬中华优秀传统文化、培育社会主义核心价值观”主题展览,打造时代化表达、数字化呈现的原创性主题展览,支持联合办展、巡回展览、流动展览、网上展示。规范国有博物馆藏品征集管理,强化党史、新中国史、改革开放史、社会主义发展史相关藏品征集,注重反映经济社会发展变迁物证的征藏,丰富科技、现当代艺术、非物质文化遗产等专题收藏。支持博物馆参与学生研学实践活动,设计开发研学旅游线路,推动博物馆虚拟展览进入城市公共空间,鼓励有条件的博物馆服务“15分钟城市生活圈”。大力发展智慧博物馆,构建线上线下相融合的博物馆传播体系。提升让文物活起来水平。通过多种形式活化文物资源、展现文物价值,推动博物馆、对社会开放的文物保护单位等成为特色旅游目的地,开发文物领域研学旅行、体验旅游、休闲旅游项目和精品旅游线路,让人们在领略自然之美中感悟文化之美、陶冶心灵之美。推进国家文物保护利用示范区建设,对适应时代发展需要、带动经济社会发展的文物保护利用机制开展全方位、综合性创新实践,形成示范性、引领型文物保护利用江苏模式。

健全保护传承体系。深入实施非物质文化遗产传承发展工程,切实提升非物质文化遗产系统性保护水平。完善代表性项目制度,夯实保护单位责任,建立动态调整机制,加强与代表性项目相关的文化空间保护。健全国家、省、市、县代表性传承人认定与管理制度,加强评估和动态管理。对集体传承、大众实践的项目,探索认定代表性传承团体(群体)。实施非物质文化遗产记录工程和传承人研修培训计划,打造一批国家非物质文化遗产传承教育实践基地和研究基地,进一步提升传承人技能艺能,加强传承梯队建设。完善区域性整体保护制度,继续推进文化生态保护区建设,落实有关地方政府主体责任,将非物质文化遗产及其得以孕育、发展的文化和自然生态环境进行整体保护,促进文化生态保护区建设与国家文化公园建设有效衔接。在实施乡村振兴战略和新型城镇化建设中加强非物质文化遗产保护,推进“非遗在社区”工作。促进合理利用。鼓励有条件的地方建设非物质文化遗产馆、推动国家级非物质文化遗产代表性项目配套改建新建传承体验中心,完善包括非物质文化遗产馆、传承体验中心(所、点)等在内,集传承、体验、教育、培训、旅游等功能于一体的传承体验设施体系,开展非物质文化遗产馆备案和评估定级。加大非物质文化遗产传播普及力度,加强专业化、区域性非物质文化遗产展示展演,在传统节日、文化和自然遗产日期间组织专题宣传展示活动,举办大运河城市非遗展,鼓励非物质文化遗产进校园。鼓励省级非物质文化遗产创意基地、非物质文化遗产旅游体验基地开发旅游体验产品、文创旅游商品,引导各地创新举办无限定空间非遗进景区活动,突破时间、空间、形式限制,植入形式多样的展览展示展演和体验活动,遴选一批省级示范项目,让游客充分感受非物质文化遗产活态展示魅力。

推进大运河国家文化公园重点建设区建设。坚持活态保护、活态传承、活态利用,系统建设高品位的文化长廊、高颜值的生态长廊、高水平的旅游长廊,加快把大运河文化带江苏段建成走在全国前列的先导段、示范段、样板段,在全国率先展现大运河国家文化公园现实模样,打造文化建设高质量鲜明标志和闪亮名片。创新大运河文物保护管理、价值传播和开发利用模式,实施大运河文化带和国家文化公园文物保护工程,细化完善大运河文化遗产和关联资源的保护范围、建设控制地带,在国土空间规划编制和实施中加强对大运河沿线历史文化遗产及其整体环境实施严格保护和管控,建成省大运河遗产监测管理平台并上线运行,推动省、市运河遗产监测管理数据互联互通。加强运河主题文艺作品创作及传播,推进百米美术长卷《中国大运河史诗图卷》数字化提升,讲好大运河承载的中国故事、江苏故事。以大运河国家文化公园文旅融合区建设为统揽,发挥大运河江苏段全线通航、湿地资源丰富、生态文化景观多样优势,统筹推进大运河文化带江苏段文化遗产保护、生态环境保护提升、文化旅游融合发展、名城名镇保护修复、运河航运转型提升和岸线空间资源优化,高水平建设运营扬州中国大运河博物馆,建设提升一批专题博物馆、展览馆、互动体验馆等运河文化空间,推出漕运航运研学游、文学艺术品鉴游、水利水运工程科普游、红色文化传承游、民族工商业体验游、古城古镇记忆游、运河美食游、度假休闲游,打造有品位、有内涵、有核心竞争力的“运河百景”标志性文旅产品,培育一批主题突出、各具特色的跨区域运河主题精品线路,建设一批运河特色街区、运河特色小镇和运河美丽村庄。立足大运河全域,以“融合·创新·共享”为主题,每年举办大运河文化旅游博览会,设计举办开幕式演出、展览展示、主题论坛、运河演艺、国际人文交流合作等活动,组织境内外文化旅游企事业单位参展参会,搭建具有国际国内重要影响的文旅融合发展平台、文旅精品推广平台、美好生活共享平台。充分发挥世界运河历史文化城市合作组织(WCCO)作用,提升世界运河城市论坛等活动品牌影响力。到“十四五”时期末,大运河江苏段文化保护传承利用格局基本建立。实施长江文化保护传承弘扬工程。立足扬子江联通大海、交汇运河、汇聚名城的独特条件,推动长江的历史文化、山水文化和城乡融合发展,探索建设高颜值的长江文化融合区。加大长江文物和文化遗产保护力度,建设一批高水平的长江文化保护利用展示设施,做好沿线历史文化名城名镇名村重要文物资源保护,突出地方特色,更多采用“微改造”的“绣花”功夫对历史文化街区进行修复。以江苏民族实业家群体和民族工商业发展脉络为重点,深化长江文化的地域精神研究。加强长江文化内涵、研究和当代价值阐释,以长江文物和文化遗产为生动载体,推出一批艺术精品、特色展览和文创衍生品,延伸拓展水上旅游开发,推出体现长江文化特色的旅游目的地,省、市联合举办长江文化节,打造长江文化品牌。将长江文化植入岸绿景美的滨水空间,塑造沿岸历史文化脉络,建设一批山水人城和谐相融的滨江城市客厅,重点推进南京“一江两岸”、泰州泰兴、无锡江阴、苏州张家港、南通五山等特色示范段建设,串联形成展现滨江城市魅力的人文特色景观带。

立足扩大内需战略基点,强化创新创意、科技赋能,推进文化和旅游产业更高水平融合,形成彰显江苏特色、体现行业示范性的文化和旅游产业融合发展模式,着力推动文旅产业高端化、特色化、品牌化发展,更好服务构建新发展格局。实施壮企强企工程,支持文化和旅游企业通过资产重组、股份合作、品牌输出、转制上市等多种形式做优做强,拓展产学研协同创新平台,加快发展“新技术、新业态、新模式”企业,积极招引产业头部、区域总部企业,培育根植江苏、以文化和旅游为主业、拥有自主品牌和核心竞争力的骨干企业和大型集团。支持有条件的文化企业拓展旅游投资和运营管理,推动建设省级综合性旅游集团。引导中小微企业树立工匠精神,锻造独门绝技,在提供个性化、多样化、品质化产品和服务方面形成竞争优势,培育细分领域“冠军”企业。支持文化和旅游企业创新创业,创造更多灵活就业和新型岗位,支持返乡入乡发展民宿、休闲农业、乡村旅游。支持文化和旅游领域行业协会建设,在行业自律监督、提高服务质量、推进标准化建设、提供智力支持等方面积极发挥作用。到2025年,建成100家以上高星级旅行社,4家以上省内饭店集团进入中国饭店集团60强,3家以上企业进入中国旅游企业集团20强。提升文化产业发展集聚度。优化文化产业园区建设,打造扬子江文化创意城市群、大运河特色文化产业带和长三角文化产业一体化发展示范区,形成一批发展水平全国领先的数字文化产业、文创设计产业、动漫游戏产业以及文化和旅游装备制造集群。规范文化产业示范园区(基地)认定、管理,支持文化特色鲜明、产业优势突出的文化产业示范园区(基地)挖掘和彰显文化特色,重点增强旅游休闲功能,打造一批文化和旅游融合发展示范区。高质量创建一批旅游风情小镇,拓展产业发展、富民增收、环境优美、文化繁荣新空间。推动自贸试验区文化和旅游产业发展。支持南京、苏州、连云港三大片区加强特色探索,发展文化旅游等现代服务业,促进文物及文化艺术品在自贸试验区内的综合保税区存储、展示等,建设开放型文化和旅游业制度集成创新高地。支持连云港打造国际邮轮母港、建设邮轮发展实验区。实施文化产业竞争力提升计划。推动上网服务、艺术服务、歌舞娱乐、游艺娱乐、工艺美术等行业全面转型升级,大力发展动漫游戏、创意设计、网络视听、线上演播等新型业态,系统深度挖掘各类文化资源底蕴、内涵和价值,不断完善科技含量高、富有创意、竞争力强的现代文化产业体系。实施文化和旅游融合品牌培育计划。迭代升级红色旅游、乡村旅游、旅游演艺、文化遗产旅游、主题公园等已有融合业态。发展主题乐园体验游,打造一批行业领先的文化科技主题公园、沉浸式文化体验乐园。扶持建设一批特色鲜明、涵育人心、影响广泛的旅游演艺品牌,到2025年培育3-5个全国知名旅游演艺精品项目。支持传统经典景区和文化机构对接合作、迭代产品,打造以文化内涵、创意设计和体验消费为支撑的新型景区业态。把文化和旅游发展纳入乡村建设行动计划,加大对乡村文化遗产和特色风貌的保护力度,维护乡村文化多样性,在有条件的乡村地区建设非物质文化遗产工坊,发展乡村特色文化产业,推动形成文明乡风。引导乡村旅游、旅游民宿连点串线成片发展,突出乡村风情特色,打造以运河风情、滨海湿地、江畔休闲、江南水乡、竹海茶田等为主题的乡村旅游集聚区,培育“水韵江苏·美好乡村”品牌集群,建设一批国际国内知名乡村旅游目的地,推动巩固拓展脱贫致富奔小康成果同乡村振兴有效衔接。

培育文化和旅游消费新业态新模式。把扩大消费同改善人民生活品质结合起来,扩大文化和旅游消费市场,以高质量文化和旅游供给提高人民消费意愿,让更多文化消费需求、更多出境旅游意愿在国内实现有效替代、得到更好满足。提升传统消费,鼓励发展定制、体验、智能、时尚、互动等新型消费,培育“网络体验+消费”,壮大云旅游、云演艺、云娱乐、云展览等线上线下消费融合发展形态,引导线上用户转化为实地体验、线下消费,倡导无接触消费,支持发展共享消费。支持文博场馆、景区景点、文化和旅游企业设计推出融入地方标志性文化元素的特色化、时尚化、生活化文化创意产品和旅游商品。把文化消费嵌入节庆、汇演、展览、市集等消费场所,建设集文化创意、度假休闲等主题于一体的文商旅综合体、高品位步行街。提升文化和旅游消费场所支付结算便利度。创新举办消费促进活动。实行省市联动、汇聚各方资源、联合旅游电商,常态化举办省级文化和旅游消费推广活动。鼓励各地制定促消费优惠政策,举办消费季、消费月、数字文旅消费体验等活动,扩大节假日消费,完善常态化文旅消费促进机制。完善文化和旅游消费场所设施,依托社区综合服务中心、城乡便民消费服务中心等打造群众身边的文化消费网点。发展夜间文化和旅游经济,鼓励各地因地制宜构建多样化的夜间文化和旅游消费场景,开设“深夜食堂”等特色餐饮街区、特色精品夜市、夜晚旅游精品线路、夜间演艺及VR/AR沉浸式体验项目等,延伸拓展“食、购、游、演、娱、体、康、展、住”等夜间消费链条,促进“传统文化”与“年轻潮流”、“老字号”与“新网红”互动融合,打造一批高品质、地标性夜间文化和旅游消费集聚区。

深化旅游供给侧结构性改革,提高江苏旅游发展现代化、国际化水平,打造一批引领性重大项目、品牌化重大活动、创新型重大平台,提供更多满足人们品质化、多样化、个性化消费需求的旅游产品。创意推动文化资源转化为高品质旅游产品。深入挖掘地域文化特色,突出创新创意,鼓励运用原创IP打造有鲜明特色的旅游线路产品和有深度体验的旅游区。将文化内容、文化符号、文化故事融入景区景点,把优秀传统文化、革命文化、社会主义先进文化纳入旅游的线路设计、展陈展示、讲解体验,设计开发体现文化内涵和人文精神的旅游精品。培育世界级旅游目的地集群。以世界文化和自然遗产、全球和中国重要农业文化遗产、国家5A级旅游景区、国家级旅游度假区等为重点,以项目合作为切入点,推动高等级旅游景区、度假区强强联合,合力建设富有江苏文化底蕴的世界级旅游景区、度假区,到2025年建设3个左右世界级旅游景区和度假区。推进跨区域文旅资源开发利用,共建长三角、滨海沿江城市、南京都市圈等世界知名旅游目的地,放大南京世界文学之都、扬州世界美食之都和东亚文化之都、苏州手工艺与民间艺术之都等品牌效应,支持建设国际国内旅游枢纽城市、重点旅游城市、特色旅游城市,打造凸显水韵风情、生态文化、城市休闲等特色的国际国内知名旅游线路产品。

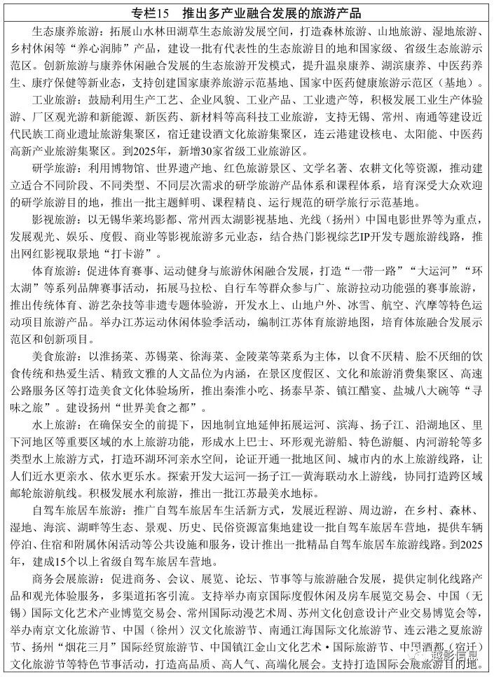
顺应大众旅游和旅游发展全域化新趋势,构建旅游业带动经济社会全面发展的理念模式,引导和推动相关行业延伸发展旅游,加快形成旅游与农业、工业、科技、教育、交通、体育、商务、水利、康养、中医药、影视、国防教育等领域相加相融、合力联动格局,催生新业态、拉长产业链、创造新价值,更好发挥旅游业涉及面广、带动力强、开放度高等市场引导作用。

创新全域旅游发展机制。坚持把发展全域旅游作为落实新型城镇化和乡村振兴战略、提升城乡发展水平的重要抓手,推进全域统筹规划、全域合理布局、全域服务提升、全域系统营销,打好“城市+乡村+景区”组合牌,让人们感到“处处有景、处处有文化”。以全域旅游为龙头高标准推进各类旅游创建,支持各地因地制宜建设文旅融合型、生态依托型、城乡统筹型、资源转型型、景城共建共享型等全域旅游示范区。推动绿色低碳发展。践行绿水青山就是金山银山理念,在做好保护的前提下发展旅游,严守生态保护红线,对生态保护红线内允许的文化和旅游活动实施类型限制、空间管控和强度管制,严格开展旅游项目开发环境影响评估,将旅游活动对自然环境的影响降到最低。深入挖掘并科学利用生态资源、文化和旅游资源,构建全域旅游绿色富民产业链,让田园民宿、乡村旅游、文化景观成为生态产品价值实现的“转化器”和持续促进富民增收的“聚宝盆”。引导旅游企业绿色化低碳化发展,实现节水节电节能、绿色低碳标准达标。打造市民游客“微旅游”空间。鼓励在城市更新中发展文化旅游休闲街区,培育一批文化特色鲜明的国家级旅游休闲城市和街区。把更多美术元素、艺术元素应用到城乡规划建设中,加强历史文化街区、中央商务区、滨水活动区等重点地段的特色风貌塑造,打造人性化、艺术化的城市街景、建筑物,推出彰显浓郁地域特色的城市探访微旅行线路,为城乡居民微度假、微旅游创造条件。提升全域服务品质。顺应自助游快速发展趋势,开展“微改造、精提升”,提升精致体验、精良设施、精美环境、精心服务。推动将旅游集散中心、游客服务中心、咨询中心纳入城乡公共服务体系,健全游客服务、停车及充电、标识标牌、流量监测管理等设施。完善“快旅慢游”交通体系,增强A级旅游景区和省级及以上乡村旅游重点村镇、旅游度假区交通畅行能力,打造精品旅游客运线路,推进建设江海道、山海道、江淮道、运河道、太湖道、环洪泽湖道、环骆马湖道等具有文化辨识度的江苏绿道。提升导游专业素养、职业形象和服务水平,支持主题酒店、特色民宿等创新发展,提高旅游餐饮品质,完善吃住行游购娱全要素服务。发展老年旅游产品和服务。

统筹国内国际两个市场,创新旅游宣传推广机制,构建多平台、多渠道、多终端的文旅资源宣传推广网络,提升“水韵江苏”文旅品牌知名度美誉度,吸引更多人到江苏感受美的风光、美的人文、美的味道、美的生活,收获美的发现。以“水韵江苏·有你会更美”为主题,拍摄制作“水韵江苏”系列旅游宣传片,集中展示最有代表性的江苏文旅资源,运用多种媒体媒介在境内外投放,全方位立体化塑造高颜值、深内涵、有品位的江苏文旅形象。拓展“水韵江苏”品牌宣传渠道,利用“5·18国际博物馆日”“中国旅游日”“文化和自然遗产日”等活动加大宣传力度,举办体现文旅深度融合特点的节庆、展会、赛事、论坛等活动,鼓励各地和社会各界围绕“水韵江苏”开展形象推广合作,推进“水韵江苏·有你会更美”新标识全面运用到重要景区、文化场馆、旅游交通、购物点等场所。引导各地以“地域特色+文化元素”为方向,打造辨识度高、感受度强、美誉度好、传播力大的旅游品牌,丰富“水韵江苏”品牌推广体系。

鼓励建设基于大数据的文化和旅游市场经济运行监测体系,开展旅游推广工作绩效评价,加大旅游广告自主投放,提高旅游营销针对性和有效性。进一步挖掘国内旅游市场潜力,深入开展省内城际互动游,深耕周边省市客源市场,拓展京津冀、广东、湖北、四川等中远程市场。利用微博、微信、抖音等新媒介以及民航、高铁等开展旅游营销,打造“高铁+景区门票”“高铁+酒店”等产品,开发旅游专列。联合国内知名在线旅游企业、互联网平台建立江苏文旅互联网推广营销体系,开展重大主题旅游线上推广行动。实施网红培育计划,评选发布江苏文旅网红打卡地,发挥拥有私域流量网红达人影响力,用粉丝经济提升“水韵江苏”品牌曝光率和市场认知度。持续办好《游遍江苏》融媒体栏目。

以国家和省重大外交、外事活动为平台,举办“欢乐春节”“文化旅游年”等对外及对港澳台文化和旅游交流活动。完善江苏旅游境(涉)外推广中心布局,推动海牙、布达佩斯中国文化中心和江苏旅游境(涉)外推广中心资源共享,发挥文化传播和旅游推广作用。到2025年,增设3-5家江苏旅游境(涉)外推广中心。积极发展对外文化贸易,鼓励文化和旅游企业赴境外参加展会,推动优秀传统文化产品和数字文化产品“走出去”。实施“一带一路”文化和旅游发展行动计划,在丝绸之路文化之旅、丝绸之路艺术精品宣传推广、“一带一路”文物国际合作、非物质文化遗产交流传播、海上丝绸之路协同发展等领域深化推进,支持举办南京历史文化名城博览会等活动。建设对外交流精品项目库,推出一批历史古迹保护修复、联合考古、文物外展示范项目。建设“水韵江苏”全球传播中心,加强与文化和旅游部海外中国文化中心、旅游办事处以及国际知名旅游网站、杂志和主流媒体合作,加大“水韵江苏”全球推广力度,选聘一批“水韵江苏”友好使者。依托世界文学之都、美食之都、手工艺与民间艺术之都、东亚文化之都和国际友好城市等平台,加强城市间文化和旅游交流合作。实施入境旅游振兴行动,完善入境旅游推广机制,丰富入境旅游适销产品供给,提升入境旅游便利化程度和涉外旅游接待服务水平,鼓励在线旅游平台企业和旅行社加强自主外联。强化对出境旅游产品的促销引导和监控,规范发展出境旅游。深入实施科技创新驱动战略,顺应数字产业化和产业数字化发展趋势,实施数字文旅产业提升行动,以数字化转型整体驱动文化和旅游高质量发展,推动全民畅享数字文旅生活。推动5G、大数据、人工智能、物联网、云计算、北斗导航等新一代信息技术在文化和旅游领域应用,聚焦文化和旅游发展重大战略和现实需求,以企业为主体、市场为导向、产学研用相结合,实施文旅和科技融合关键技术突破,开展智能场景感知、用户行为分析、人机交互、混合现实、全息展演、沉浸式演出等体验互动与呈现技术研发,打造兼具文化和旅游特色的数字化新业态、新主体、新模式。加强新型信息基础设施建设,支持建设一批部省重点实验室、国家旅游科技示范园区、国家文化和旅游科技创新工程项目,全面提升文化和旅游科技创新能力。到2025年,认定省级文化和旅游重点实验室15家、省级文化和旅游装备技术研发中心20家,新增智慧文旅示范和培育项目100个。构建数字文旅产业生态,强化文化和旅游领域知识产权保护利用,支持企业孵化器、众创空间、服务平台、互联网创业和交易平台等创新创业载体建设,促进创新链高效服务产业链。拓宽数字文化服务应用场景和传播渠道。推动公共文化服务数字化建设,推进博物馆、美术馆、图书馆、文化馆、剧场等文化场馆数字化发展,打造一批“不谢幕的剧场”“不停演的广场”“不落幕的展览”,完善智能便捷的数字化公共文化服务供给体系,以数字化转型推动公共文化服务保障更均衡、更便捷、更精准、更充分。促进优秀文化资源数字化转化和开发,实施“互联网+中华文明”行动和中华文物全媒体传播计划,支持文化遗产通过新媒体传播推广。支持文化文物单位、景区景点、主题公园等运用文化资源,发展数字艺术、沉浸式体验、虚拟展厅、高清直播等新型文旅服务模式,推出更多线上数字化体验产品。发展“5G+VR/AR+文化旅游”,建设一批VR/AR博物馆、文旅景区等,打造虚拟赏景、虚拟讲解等体验产品,给人们带来身临其境的独特感受。培育壮大数字文化产业。推进数字经济格局下的文化和旅游融合,加强数字文化企业与互联网旅游企业的对接合作,促进文学、动漫、音乐、演艺、数字艺术、网络文化、创意设计向旅游内容领域延伸。促进文化产业上线上云,发展数字创意、数字娱乐、数字艺术展示等产业,促进数字文化与电竞、动漫、影视、网络直播、短视频等在线新经济结合,巩固江苏网络视听、创意设计服务、文化设备制造等相关产业领先优势。支持具备条件的文化企业平台化拓展,鼓励互联网平台企业与文化文物单位、旅游景区度假区等合作,规范推广流量转化、体验付费、服务运营等模式。支持建设一批国家文化和科技融合示范基地、文化和科技融合领军企业,举办中国(南京)文化科技融合交易博览会、江苏(南京)版权博览会。把互联网作为旅游要素汇聚共享的重要平台,优化资源配置,构建以开放、共享为特征的旅游业发展新模式。以提升便利度和改善服务体验为导向,引导旅游公共服务模式创新,普及电子地图、线路推荐、语音导览等智慧化服务,科学推进预约、错峰、限量,推广电子票、云排队、无接触服务等新方式,支持旅游公共服务平台开发针对老年人等特殊群体的专门应用程序和友好界面。开展数字文旅商结合促进行动,鼓励电商平台拓展“旅游+地理标志产品+互联网+现代物流”功能。提高旅游景区数字化、网络化、智能化发展水平,建设景区监测设施和大数据综合服务平台,推动景区、度假区发展数字化体验产品和服务,建成一批智慧旅游景区、旅游度假区、村镇和城市,在国家4A级及以上旅游景区中推出一批示范性智慧旅游景区样板。到2021年底,国有A级旅游景区全部提供在线预约预订服务。到2025年,建成智慧旅游景区、度假区100家以上。

统筹发展和安全,推进服务与监管融合,提升文化和旅游市场监管及综合执法水平,树立安全有序、文明祥和的江苏文化和旅游市场良好形象。加快转变政府职能,深化审批制度改革,加强事中事后监管,推进“互联网+放管服”,进一步优化营商环境。深化简政放权,实行行政权力事项和证明事项清单管理制度,实现“证照分离”改革文化和旅游领域全覆盖。促进政务服务优质高效,持续推动“减环节、减材料、减时限、减跑动”,完善“不见面审批”、“一网通办”、跨省通办和告知承诺、集成审批、审管联动等机制,推行电子证照应用,实现受理、审批、办结一站式服务,提高政务服务窗口办事效率。探索文化和旅游市场行政许可事项长三角区域异地互认。创新市场监管方式手段。健全以“双随机、一公开”监管和“互联网+监管”为基本手段、以重点监管为补充、以信用监管为基础的新型监管机制,推进线上线下一体化监管,实行业务全量覆盖、信息全程跟踪、手段动态调整。加强信用分级分类监管,实施重点领域信用监管示范工程,完善文化和旅游市场“红黑名单”管理制度,推进与发展改革、市场监管、交通运输、公安消防等信用监管联动共享,依法依规健全跨行业、跨部门信用联合惩戒机制,鼓励市场主体主动向社会作出信用承诺。规范在线旅游经营服务和社会艺术水平考级管理,对文化和旅游新兴业态实行包容审慎监管。推动旅行社转型升级,增强专业服务能力,培育一批特色化、品牌化旅行社,建立动态管理机制。探索建立以游客为中心的旅游服务质量评价体系,推行服务质量承诺制度,持续开展游客满意度调查,利用投诉热线、服务热线、旅游质量问题受理中心、江苏智慧文旅平台“啄木鸟”等举报投诉渠道,建立健全便捷高效、多元共治的投诉受理和反馈机制,确保旅游投诉办结率在98%以上。推行文明旅游,加强文明旅游宣传教育,依法依规加强旅游不文明行为惩戒,在全省旅游饭店普及开展“公筷公勺”“光盘”行动和旅游餐饮节约标准推广活动,建设一批省级及以上文明旅游示范单位,弘扬文明、健康、绿色旅游新风尚。加强文化市场综合行政执法。全面落实文化市场综合执法改革任务,完善权责明确、监督有效、保障有力的综合执法管理体制。深入实施《江苏省文化市场综合行政执法管理办法》,开展文化市场综合执法队伍规范化建设,推动行政执法“三项制度”全覆盖,推进严格规范公正文明执法。针对文化和旅游市场重点领域和问题多发时段,加强综合督导检查和第三方“体检式”暗访,开展文化、文物、出版、广播电视、电影、旅游等市场领域专项整治,依法及时查处各类违法违规经营行为。健全完善联合办案和执法协作机制。推动文旅行业安全生产形势平稳向好。将安全发展理念贯穿于文化和旅游发展全过程,更好统筹疫情防控与文旅高质量发展,以火灾隐患、旅游包车、高风险旅游项目、文旅场所客流超载等为重点,扎实开展文旅行业安全生产专项整治,组织有关部门加强重点时段、重要设施设备、重大节庆活动及高风险项目的隐患排查治理和安全监管,压紧压实企业主体责任、行业监管责任和属地管理责任。按照“一景一档”建立“红黄绿”安全风险防控制度,利用江苏智慧文旅平台实现智能化、可视化、实时化监管。加强旅游安全预警和安全提示,开展行业安全培训和应急演练,健全源头防控、突发事件预警、协调联动、应急处置等机制,系统提升本质安全水平。加强党对文化和旅游工作的全面领导,强化组织实施,健全体制机制,夯实资源要素保障,完善政策法规,推动规划落地见效。坚持党总揽全局、协调各方的领导核心作用,把党的领导贯穿“十四五”文化和旅游发展的全过程、各领域、各环节,增强“四个意识”、坚定“四个自信”、做到“两个维护”。各级党委、政府要将文化建设和旅游发展摆上更加突出位置,宣传部门发挥指导协调作用,文化和旅游部门统筹推动文化事业、文化产业和旅游业发展,健全完善党委领导、政府推动、部门协同、社会参与的文化和旅游工作机制。落实国家、省支持推动文化建设、旅游发展的各项政策。健全完善文化和旅游财政投入机制,统筹用好省级文化和旅游发展专项资金、文物保护专项资金、江苏艺术基金、旅游发展基金等支持文化和旅游重点领域发展。推进文化事业单位绩效工资改革,国有文艺院团演出收入可作为绩效工资来源。深化文化、旅游与金融合作,鼓励金融机构开发相关专属金融产品,开展常态化政银企投融资对接交流。主动精准推送惠企政策,加强对中小微文化旅游企业专项扶持。持续开展文化和旅游援疆、援藏工作,探索开发旅游专线、直航客运等。支持各地依托特色文旅资源开发建设重大项目,每年遴选发布省级文化和旅游重点项目,推荐一批重大项目纳入国家和省项目库。编制和调整国土空间规划时,充分考虑和兼顾旅游业发展需要,保障旅游功能提升用地,优先安排省级以上重点旅游项目特别是世界级旅游景区和度假区建设用地指标,支持盘活利用存量工业用地,鼓励农村集体经济组织利用闲置宅基地和闲置住宅依法依规发展旅游业,推动用地、用海向国家和省级重大项目、优质项目倾斜。在制定政策、安排项目时,优先对本规划确定的发展重点予以支持。深入学习宣传贯彻习近平法治思想,推进依法行政,运用法治思维、法治方式推动文化和旅游高质量发展。加强宪法、民法典学习宣传贯彻,深入实施公共文化服务保障法、文物保护法、旅游法以及省人大常委会《关于促进大运河文化带建设的决定》等相关法律法规。推动出台江苏文化产业促进条例、公共图书馆条例、红色资源保护利用条例、革命文物保护条例、民宿业促进条例等,推进修订《江苏省文物保护条例》《江苏省旅游条例》《江苏省历史文化名城名镇名村保护条例》《江苏省农村公共文化服务管理办法》等,健全文化和旅游领域地方法规制度体系。落实行政规范性文件合法性审核机制、重大行政决策程序。开展“八五”普法。促进法治文化与优秀传统文化、红色文化、地方文化等融合发展,推出一批法治文化精品,增加法治类剧节目在文化惠民基层演出活动中的比例,广泛开展法治文艺汇演、法治书画展览等群众性法治文化活动,结合长江经济带建设、大运河文化带江苏段建设和沿海发展,创新打造法治文化带(长廊)、法治文化特色园、区域性法治文化集群等法治文化阵地。加强文化和旅游标准体系建设,出台一批文化和旅游领域地方标准和行业标准,确定一批标准化示范单位。加大标准宣贯实施和监督评估力度,提升娱乐场所、互联网上网服务营业场所、星级旅游饭店、旅行社等标准化服务和管理水平。坚持人才优先发展,培养壮大适应新时代文化和旅游高质量发展要求的高素质专业化人才队伍。实施文化名家、考古文博、智慧文旅、基层公共文化管理、旅游管理等系列专业人才培养计划,依托专业院校、研究机构和培训基地,加大对文化创意、非物质文化遗产保护、乡村旅游、特色民宿、“互联网+”等急需紧缺人才的培养培训,支持校企联合建设文化和旅游专业人才实训基地。开展专家送智下乡、服务基层活动。健全人才培养使用和评价激励机制,结合国家、省重点人才项目和引才计划,选拔集聚一批文化、文物、旅游领域行业领军人才和青年人才,加快培育一批具备国际视野、拥有创新思维、善于经营管理的复合型专业人才,引进一批专业化、职业化、市场化跨界人才,推出一批业界影响力较高的文旅企业家,促进英才汇聚、活力迸发,筑牢文化和旅游高质量发展的人才根基。各地要切实增强文化和旅游发展的思想自觉、行动自觉,把文化、文物和旅游工作纳入重要议事日程,加强部门协调和上下联动,明确规划实施责任,认真贯彻实施本规划。加强规划监测评估、考核评价和跟踪督查,开展实施情况年度监测分析、中期评估和总结评估,鼓励各地比学赶超、争先创优,及时总结宣传推广先进典型和经验做法,推动规划各项任务落实落细落地。